Marama Chaudet¶
Lundi 02/02/2026¶
Tutoriel vidéo FreeCAD "Dé à jouer" : https://tube.aquilenet.fr/w/p/1kRD5Ef5AVYJz3qydiStDN
Bonjour, je m’appelle Marama Chaudet. Je suis en stage de 3e au Fablab de Gradignan du 2 au 6 février 2026.
Le premier jour on m' demandé de réaliser un dé à jouer en 3D et de l'imprimer. Finir de réaliser le dé m'a pris un peu plus de 2h.

dé à jouer.FCStd Ce lien mène vers le dé a jouer sur FreeCAD que j'ai réalisé.
En haut de la page se trouve le lien du tuto pour réaliser le dé en 3D sur FreeCAD si vous souhaitez essayer de le réaliser. J'ai eu du mal à trouver les différents icône pour le réaliser du au fait que le tutoriel n’était pas à la même version que j'utilisais.
Tout de même le tutoriel est complet et facile a comprendre.
Mardi 03/02/2026¶
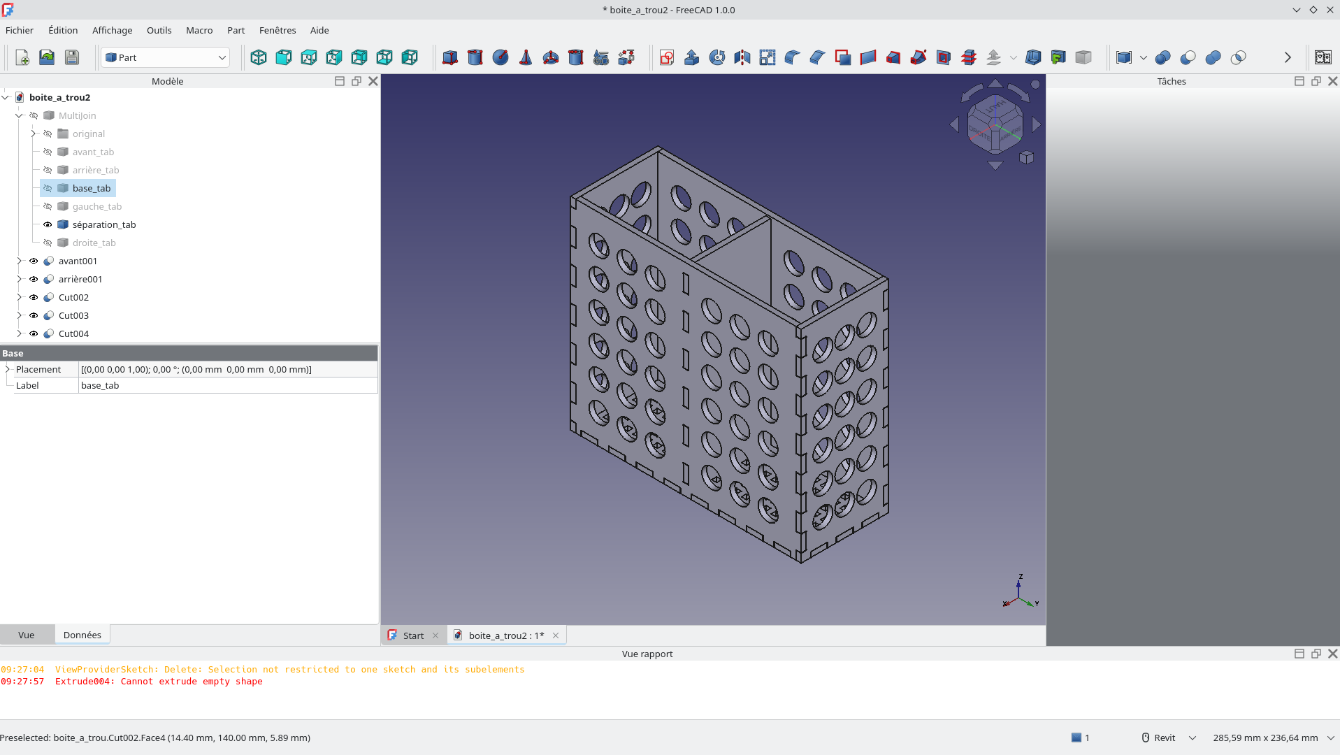
Le deuxième jour on m'a demandé de refaire une boîte qui contiendra des couverts car l'autre est trop grande et ne tient pas sur le lavabo. Donc j'en ai reproduit une avec un autre stagiaire.

boite_a_trou.FCStd Ce lien mène vers la boite à trou sur FreeCAD que j'ai réalisé.
Ça ne m'a pas pris tant de temps que ça car grâce au tuto du dé à jouer j'ai appris à utiliser les outils de FreeCAD.
Mercredi 04/02/2026¶
Le mercredi j'ai essayer de recrée le système solaire sur FreeCAD
J'ai pris les mesures exact en les mettant au millimètre, cela ne m'a pas pris beaucoup de temps. Environ une demi-heure.

systeme solaire.FCStd Ce lien mène vers le système solaire que j'ai recrée avec Freecad
J'ai reproduis toute les planètes du système solaire même pluton.
Ensuite j'ai essayer Blender, un autre logiciel pour faire du 3D. Mais celui-ci est beaucoup plus dur que FreeCAD. Bien plus de fonctionnalité, de complexité et même avec un tuto pour connaître les bases celui-ci reste compliqué à prendre en main.
Jeudi 05/02/2026¶
Le Jeudi j'ai suivi un tutoriel de comment crée une maison sur Blender. Le tuto était compliqué a comprendre avec toute les fonctionnalité sur l'application
Tutoriel vidéo Blender "Maison" : https://youtu.be/Yb7U-71_aPA
La réaliser m'a pris beaucoup de temps.

Il y a une deuxième partie pour la maison, mais sa nécessite une carte graphique et je n'en ai pas.
Tutoriel vidéo Blender "Maison #2" : https://youtu.be/91Vvd7GO-j4
Vendredi 06/02/2026¶
Le dernier jour j'ai essayer de crée moi même ma maison sur Blender. Grace au tuto de la maison précédente je n'ai pas eu de mal a en refaire une.
Mais je ne l'ai pas fini car il y a un problème pour faire la bai vitrer.
